荆州市羽达软件开发有限公司

技术转让 / 技术推广

产品大全

Product

富特科技股权转让争议 国资流失、客户陷困与信息披露疑云
富特科技股权转让争议 国资流失、客户陷困与信息披露疑云
更新:2026-04-14 00:22:25
技术创新观察(第1期)| 专利价值误区——技术转让篇 技术变现之路上的陷阱与真谛
技术创新观察(第1期)| 专利价值误区——技术转让篇 技术变现之路上的陷阱与真谛
更新:2026-04-14 14:57:14
精编技术转让合同中的技术推广条款详解
精编技术转让合同中的技术推广条款详解
更新:2026-04-14 11:30:32
化工技术转让 权威观点与行业网络平台的价值
化工技术转让 权威观点与行业网络平台的价值
更新:2026-04-14 21:00:44
新材料周报 氢能驱动PSA成长新空间,昊华科技龙头地位凸显
新材料周报 氢能驱动PSA成长新空间,昊华科技龙头地位凸显
更新:2026-04-14 08:26:40
字节跳动11亿入股掌阅科技 从技术求购受阻到资本联姻的深意
字节跳动11亿入股掌阅科技 从技术求购受阻到资本联姻的深意
更新:2026-04-14 15:16:04
中天科技前两月净利润激增300% 3.81亿关联收购深化产业布局
中天科技前两月净利润激增300% 3.81亿关联收购深化产业布局
更新:2026-04-14 18:49:17
技术壁垒的背后 自主创新的坚守与代价
技术壁垒的背后 自主创新的坚守与代价
更新:2026-04-14 03:35:57
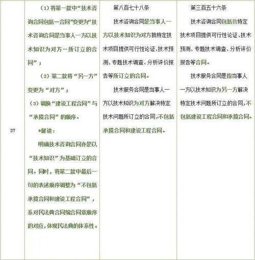
技术合同知多少 律师解读《民法典》与《合同法》对技术转让的法律规定
技术合同知多少 律师解读《民法典》与《合同法》对技术转让的法律规定
更新:2026-04-14 17:43:08
硅烷自然交联聚乙烯电缆料配方技术 推动电缆行业创新发展的关键
硅烷自然交联聚乙烯电缆料配方技术 推动电缆行业创新发展的关键
更新:2026-04-14 23:35:48
杨林酸菜鱼加盟与技术转让费用详解 全面预算规划指南
杨林酸菜鱼加盟与技术转让费用详解 全面预算规划指南
更新:2026-04-14 12:11:44
技术转让、许可以及推广 推动创新成果商业化与应用的关键路径
技术转让、许可以及推广 推动创新成果商业化与应用的关键路径
更新:2026-04-14 19:30:41
技术转让市场概览 最新供应商、价格趋势与批发平台解析
技术转让市场概览 最新供应商、价格趋势与批发平台解析
更新:2026-04-14 03:21:32
十六种不予加收滞纳金情形全汇集
十六种不予加收滞纳金情形全汇集
更新:2026-04-14 20:44:31
国家高新技术转让二十年 历程、挑战与未来展望
国家高新技术转让二十年 历程、挑战与未来展望
更新:2026-04-14 21:42:51
自动旋转烤鸡车 便捷美食与创业机遇的完美结合
自动旋转烤鸡车 便捷美食与创业机遇的完美结合
更新:2026-04-14 23:29:54
北京教育科技研究院转让基本流程、价格及技术规格解析
北京教育科技研究院转让基本流程、价格及技术规格解析
更新:2026-04-14 18:54:38
财务人如何在能力范围内高效审阅技术推广合同
财务人如何在能力范围内高效审阅技术推广合同
更新:2026-04-14 23:00:22
知识产权贯标与企业技术转让 双重引擎驱动创新与价值实现
知识产权贯标与企业技术转让 双重引擎驱动创新与价值实现
更新:2026-04-14 07:48:58
展浩减水剂技术转让 助力产业升级,引领复配技术新风向
展浩减水剂技术转让 助力产业升级,引领复配技术新风向
更新:2026-04-14 08:04:49

联系我们

电话
1851247**
地址
湖北省荆州市沙市区锣场镇高阳村四组22号(自主申报)
邮箱

企业简介

荆州市羽达软件开发有限公司成立于2024年05月10日,注册地位于湖北省荆州市沙市区锣场镇高阳村四组22号(自主申报),法定代表人为刘盛豪。经营范围包括一般项目:软件开发,网络与信息安全软件开发,网络技术服务,技术服务、技术开发、技术咨询、技术交流、技术转让、技术推广。(除许可业务外,可自主依法经营法律法规非禁止或限制的项目)

企业信息

Information

公司名称 荆州市羽达软件开发有限公司
法人代表 刘盛豪
注册地址 湖北省荆州市沙市区锣场镇高阳村四组22号(自主申报)
所属行业 软件和信息技术服务业
更多行业 其他软件开发,软件开发,软件和信息技术服务业,信息传输、软件和信息技术服务业
经营范围 一般项目:软件开发,网络与信息安全软件开发,网络技术服务,技术服务、技术开发、技术咨询、技术交流、技术转让、技术推广。(除许可业务外,可自主依法经营法律法规非禁止或限制的项目)

访客留言